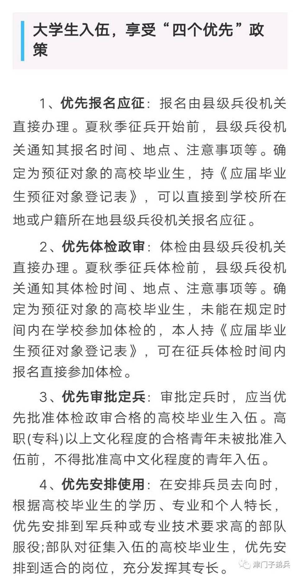
大学生入伍政策
近年来,全国各地高度重视大学生征兵工作,为了吸引更多优秀大学生踊跃报名应征,纷纷举办征兵宣传教育进高校活动,先后出台一系列优惠政策。据了解,2017年我国入伍大学生首次突破年度征兵总数的50%,部队兵员质量不断提升,大学生士兵已成为我军士兵队伍的主体力量。
那么,大学生入伍都有哪些好处呢?小编带你去了解一下!
大学生入伍好处多多,你还在等什么?




大学生入伍政策简介



附:应征报名攻略
2019年全国征兵网网上登记报名已于1月10日开始。全国广大适龄男青年可登录全国征兵网进行兵役登记和应征报名,之后根据兵役机关安排进行实地初审初检。
编者语:打开全国征兵网首页,不妨了解下征兵政策和报名条件(例如:报名年龄、身体条件规定等)。
01
开始
在全国征兵网()首页右侧,点击“兵役登记(男兵)”;

编者语:有些小伙伴看到这么多的菜单就有些懵了,其实不用紧张,如果你是第一次来的男生,直接从“兵役登记(男兵)”进入页面就可以了;否则就从“应征报名(男兵)”进入页面;如果想报名招收士官,就从“招收士官报名”进入页面,不过,今年的招收士官貌似还没开始-_- !!
接下来的界面出现了:

在这个页面中,会告知我们报名时间以及参军的政策说明,建议看后,点击“进行兵役登记”,迈出你军旅生涯的第一步吧!
小建议:点击此处进入全国征兵网帮助中心,对各种疑问都有较为详细的解答。
02
登入系统
什么情况?点击之后发现竟然打开了一个新的页面要求登录?没有注册过账号,怎么登录?!这个时候你只需要在页面上点击“注册”按钮去注册一个学信网账号后进行登录就行了。

编者语:注册学信网账号必须实名,一定要用真实姓名和身份证认真填写,兵役机关将对有效信息进行审核。
登录系统以后,点击右侧的“开始兵役登记”进行兵役登记啦!

03
填写信息
点击“开始兵役登记”按钮后,进入兵役登记信息填写页面。填写民族、政治面貌、常住户籍所在地、籍贯、婚姻状况、学历信息(学历、学业情况、学校名称、所学专业)、从业类别、职业资格证书、户籍类别、独生子女、联系电话(本人手机号、家庭电话)、家庭住址等信息,点击提交后即完成兵役登记。

若要进行2019年参军报名,请点击“继续进行本年度参军报名”按钮,完善个人信息。
编者语:看到左侧那么多菜单也不用紧张,只需按照右侧内容的提示一步步来,是绝对没有错的。
根据上面的步骤,小编已经完成了今年的应征报名工作,有想来到部队的小伙伴就赶紧跟着小编行动起来吧!